| 多通道微波消解系统IN-WB8+产品简介 |
微波消解仪是一种用于样品前处理的设备,通过微波加热技术对样品进行快速、有效的消解。该仪器广泛应用于食品、环境保护、疾病控制、质量监督、商品检验、科研院所等领域,特别适用于各种样品的酸消解和溶剂萃取。
配赶酸仪,孔径与消解内罐一致,无需转液方便易用。
| 工作原理 |
微波消解仪通过微波电磁波的直接加热作用,使样品在高温高压下快速分解。其加热原理主要通过分子化和离子导电效应实现:
分子化效应:极性分子在微波电场中高速碰撞和摩擦,形成高热。
离子导电效应:溶液中的离子在微波电场下定向流动,产生高速摩擦和碰撞,将微波能转化为热能。
微波消解技术的优势包括样品分解快速、完全,挥发性元素损失小,试剂消耗少,操作简单,处理效率高,污染小,空白低等特点,被誉为“绿色化学反应技术”。
| 技术参数: |
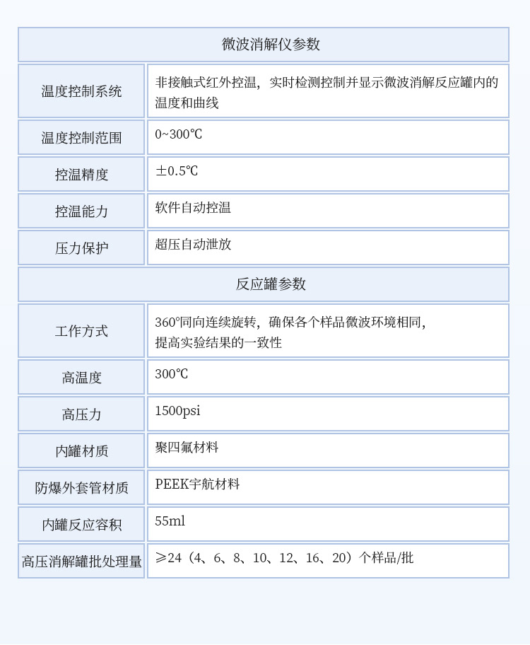
温度控制系统:非接触式红外控温,实时检测控制并显示微波消解反应罐内的温度和曲线。
温度控制范围:0~300℃,控温精度±0.5℃。
控温能力:软件自动控温。
压力保护:超压自动泄放。
外观尺寸:507*619.5*666mm (长*宽*高)
裸机重量:50kg
反应罐参数:
高温度:300℃,高压力1500psi。
内罐材质:聚四氟材料。
防爆外套管材质:PEEK宇航材料。
内罐反应容积:100ml。
高压消解罐批处理量:≥4个样品/批。
工作方式:360°同向连续旋转,确保各个样品微波环境相同,提高实验结果的一致性。
| 配件: |
序号 名称 单位 数量
1. 消解仪 台 1
2. 赶酸仪 台 1
3. 内罐 个 8
4. 外罐 个 8
5. 转子 套 1
6. 说明书 份 1
7. 合格证 份 1
| 均匀受热摆放方法: |











